2025省级教学成果奖申报
植物保护专业研究生“四自能力”提升创新与实践
首页
成果简介
成果申报
成果主要内容
成果解决的教学问题
解决教学问题的方法
成果创新点
成果实施成效
教研项目
课程建设
教研论文
教材专著
曾获奖励
学生荣誉
竞赛获奖
优秀论文、成果
代表性论文
申请专利
媒体报道
学生总结
平台建设
科技小院
科研实践育人基地
科研平台
学生总结
当前位置:
首页
学生总结
学生总结
王国贤:回顾 总结 前进
杜江:乘风破浪会有时,直挂云帆济沧海
王瑞:奋斗且幸运的一年
周广硕:以始为终,反弹琵琶
张涛:集中精力做正确的事
菅学文:总结经验、稳中求进
高皓杰:心态最为平和的一年
王子姝:厚积聚能,勇毅笃行
刘阳:知人者智,自知者明,胜人者有力,自胜者强
戚梦颖:一路向阳待花期
段宏法:认识自己、接纳自己、提升自己
任创岭:稳中求进,迈向未来
每页
14
记录
总共
12
记录
第一页
<<上一页
下一页>>
尾页
页码
1
/
1
跳转到
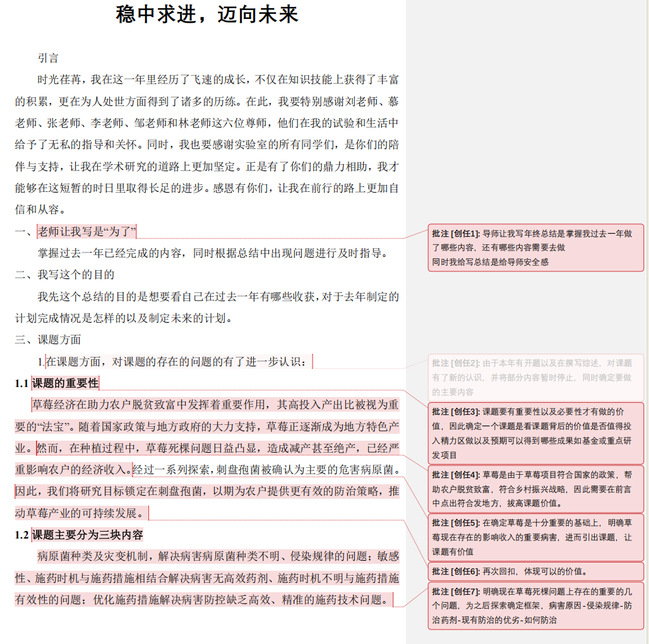
任创岭:稳中求进,迈向未来
发布时间:2025-09-14
浏览次数:
10
↑